12月3日至6日,中国国际大学生创新大赛(2023)在天津大学举行。我校学子经过层层角逐,获国赛金奖3项,银奖4项,铜奖2项。其中高教主赛道金奖2项,银奖3项,铜奖2项;高教主赛道国际项目金奖1项,银奖1项,首次获得高教主赛道本科生创意组金奖、国际项目金奖,金奖总数、获奖总数再创新高!

我校高度重视大赛组织工作,校领导全面部署参赛各环节的相关工作,给予项目团队以悉心指导和暖心鼓励。学校于2022年10月份发布大赛校赛预通知,动员学院切实抓好大赛的组织工作,重点挖掘和培育一批有较强竞争力的参赛项目,寒假期间开展重点项目训练营辅导打磨工作。2023年2月24日正式发布大赛校赛通知,启动校赛报名及项目遴选工作。大赛校赛由石油工程学院承办,开赛以后经过学院广泛发动,师生踊跃报名参与,全校1127个项目成功报名参赛,其中高教主赛道888项、“青年红色筑梦之旅”赛道168项、产业赛道71项,累计参赛学生4802人次,参赛学生数达3347人,参赛项目和人数达新高。学校先后组织了政策解读、选题指导、校内选拔(含网评、路演、训练营)、赛前打磨、路演训练等系列活动,不断完善和提升参赛作品质量。经过层层选拔,我校在2023年大赛省赛中再创佳绩,共获省赛奖项24项,其中一等奖9项、二等奖6项、三等奖8项,省赛获奖总数量和一等奖数量再创新高。在国赛现场中,我校选手表现优异,斩获国赛3金、4银、2铜的历史最佳成绩。

“驰能无限”金奖项目所在学院——华罗庚学院 中以机器人产业学院 中以科创学院的跨学科人才培养、创新创业教育及“一个点子”的孵化模式使得“驰能无限”项目取得了今天的成绩。机器人产业学院负责人表示,竞赛成绩的取得是学院硬科技创业导向人才培养模式的成果,通过学院陪伴式创新创业训练和本次大赛,团队成员们形成了自主学习、学用相长的学习习惯,加深了对于洞察问题、解决问题的设计思维方法的掌握,强化了专业自信、团队自信及创新创业的自信心。“宽宏大量”金奖项目指导教师周子云老师表示,团队历时四年时间,克服重重困难获得金奖,取得了圆满的结局,同时也揭开了新的篇章,站在了新的起点,实现高精尖装备的国产化替代是一项长期工程,团队希望未来在学校推进专创融合和产教融合的背景下,持续做好这个项目,不断取得新的技术突破,为学校建设成为“国内有地位、国际有影响”的特色鲜明的高水平地方领军型大学贡献力量。“靶向之星”金奖项目负责人杜坤达表示,大赛为海外留学生提供了平台,鼓励大家回国投身创新创业,通过积极参与比赛,海外学子在留学过程中加强了与海内外高校的技术合作,显著提升了科技创新的核心能力。

中国国际大学生创新大赛(2023)由教育部等12个部门会同天津市人民政府主办,天津大学承办。以“我敢闯,我会创”为主题,以“更中国、更国际、更教育、更全面、更创新、更协同”为目标,分为高教主赛道、青年红色筑梦之旅赛道、职教赛道、产业命题赛道和萌芽赛道。今年共有来自国内外151个国家和地区5296所学校的421万个项目、1709万人次报名参赛,1260个优秀项目脱颖而出晋级总决赛。

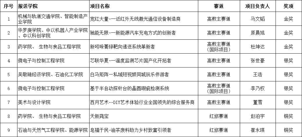
项目赛道:高教主赛道(国赛金奖)
项目名称:宽红大量——近红外无线激光通信设备制造商
项目负责人:马文韬
项目团队:程思为 翟锦阳 曹霄 慈斌斌 谢星宇 徐弘扬 李菁菁 陈潇轩 邹海馨 茅帅博 赵雪如 黄昊雯 上官蕾 李科宇
指导老师:周子云 葛涛 佘世刚 林胜男 李一芒
报送学院:机械与轨道交通学院 智能制造产业学院

项目赛道:高教主赛道(国赛金奖)
项目名称:驰能无限——新能源汽车充电方式的创新者
项目负责人:原晨旭
项目团队:王天君 李森燚 张欢 赵天磊 罗子昂 弓骏松 丁亮 苏星硕 林雨点点 秦添 王灿 王佳成 赵雅雯 成旭
指导老师:戴昌志 宣慧 刘俊
报送学院:华罗庚学院 中以机器人产业学院 中以科创学院

项目赛道:高教主赛道国际项目(国赛金奖)
项目名称:新吲哚菁绿靶向递送系统革新者
项目负责人:杜坤达
项目团队:傅阳 丁悦来 张凯翔 陶亚宇 黄桂滨 陈丹妮 蔡益卓
指导老师:徐德锋 胡航 徐知遥(上海交通大学)
代表高校:爱尔兰梅努斯大学
报送学院:药学院 生物与食品工程学院

项目赛道:高教主赛道(国赛银奖)
项目名称:芯联华夏——温度监测芯片国产化开拓者
项目负责人:张世豪
项目团队:王凯平 闫冠宇 陈天琪 戴凌 蒋钰琳 丁媛媛 黄子为 徐学恺 张鹏程 王翔宇 朱博 王嘉昊 严梦霞 夏一开
指导老师:王将 韩福东 杨长春 陆生礼 王华 殷嘉蔓 李晟 林胜男
报送学院:微电子与控制工程学院

项目赛道:高教主赛道(国赛银奖)
项目名称:白马矩阵——私域短视频同城玩乐伴游者
项目负责人:王浩
项目团队:冯莉婷 王星成 郭皓玮 钟原 周让康 王辰一菲 张扬 袁佳敏 吴奕骏 盛怡 陈颖晓麒 翁天怡 许依诺 钟紫睿
指导老师:王美昌 宋佳羚 梁经伟 王影 姜旭 吴旻佳
报送学院:吴敬琏经济学院、石油化工学院

项目赛道:高教主赛道(国赛银奖)
项目名称:西月艺术——DIY艺术体验行业全国领先的综合服务商
项目负责人:董雪
项目团队:宛月 朱桢 周生澳 汪弘炜 吴芳芳 张雨阳 李亚超 邝浩哲 龚亮 金珂颐 张洁 常天宇 冯悦 梅璎妮
指导老师:石运达 王堞凡 黄海波 安宁 崔源 徐德锋 贾韬
报送学院:美术与设计学院

项目赛道:高教主赛道国际项目(国赛银奖)
项目名称:基于半自动探针台的晶圆瑕疵检测系统
项目负责人:李乃权
项目团队:黄远
指导老师:杨彪 王睿 杨长春
代表高校:意大利罗马大学
报送学院:微电子与控制工程学院

项目赛道:“青年红色筑梦之旅”赛道(国赛铜奖)
项目名称:天新莼宝
项目负责人:赵泊宇
项目团队:武冠兆 龚亮 周才杰 朱桓可 吴哲 刘亚东 李语婕 郑杰 张思佳 钱嘉豪 洪俊 赖超 陈竞雷 钱志璿
指导老师:徐德锋 胡航 孟启 刘燕平 刘江山 石运达
报送学院:药学院 生物与食品工程学院

项目赛道:“青年红色筑梦之旅”赛道(国赛铜奖)
项目名称:皂福于民——油茶废料助力乡村致富引领者
项目负责人:崔永琪
项目团队:王晴 王玉婕 霍金宝 徐安果 吕迎娣 白佳佳 周才杰 朱姝欣 商海驰 马瑞 付麟淇 纪时雨 李文鑫 丁志炜
指导老师:陶磊 张娜 彭明国 纪国剑 徐德锋 嵇炜
报送学院:石油与天然气工程学院 能源学院
未来,学校将继续以大赛为抓手,坚持“以赛促教,以赛促学,以赛促创”,通过大赛不断激发大学生的创新潜力,提升大学生的创新精神和创业能力,积极培养“大众创业、万众创新”的新生力量,努力为建成特色鲜明的高水平地方领军型大学贡献力量!(通讯员/庄佳 审核/江一山 编辑/孙悦)

